| Рубрикатор | ![]() |
![]() |
| Статьи | ![]() |
![]() |
| Георгий МЕГРЕЛИШВИЛИ  | 24 сентября 2025 |
За горизонтом приложений: что придет на смену App Store и Google Play
В перспективе 10–15 лет неизбежен переход от магазинов приложений к интентоцентричной среде, в которой наш цифровой опыт будет определяться не скачанными программами, а нашими собственными намерениями.

Кризис идей: почему мы застряли в эпохе приложений
Наш телефон — это когнитивная свалка. Сто двадцать семь иконок, каждая — шлюз в отдельную вселенную со своими правилами, логинами, картами лояльности и навязчивыми уведомлениями. Мы достигли абсурда: наши карманы полны суперкомпьютерами, а наш мозг загружен рутиной цифрового разнорабочего — найти, сравнить, скачать, залогиниться, оплатить.
Сегодняшние презентации хайтек-гигантов, и Apple здесь главный пример, все больше напоминают Nokia эпохи ее заката: бесконечные вариации корпусов, чуть более яркие экраны, чуть более быстрые чипы. Это тупик эволюции, за которым скрывается кризис идей. Инновации свелись к замене алюминия на титан и добавлению очередного датчика. Гонка характеристик исчерпала себя, потому что она больше не меняет качество нашего взаимодействия с миром. Платформы созрели, покрылись скорлупой и застыли. Похоже, что следующая революция придет не из Кремниевой долины, а от тех, кто осмелится предложить не новый продукт, а новую логику взаимодействия.
От интерфейса к намерению: сдвиг парадигмы
Давайте представим платформу, где центральным элементом является не домашний экран, а ваша цель. Вы не открываете приложение для такси, вы говорите: «В аэропорт к 17:00». Ваш агент (ваше цифровое «я») обращается в открытый реестр, находит всех, кто может решить эту задачу, выбирает лучшего по вашим критериям и напрямую, через API, заказывает поездку. Без скачивания. Без логинов. Без уведомлений о скидках на пиццу.
Мы привыкли, что подобные сценарии обещают голосовые помощники, но их фундаментальное ограничение в том, что они являются всего лишь надстройкой над устаревшей архитектурой, где царствуют монолитные приложения и замкнутые экосистемы. Они могут работать только с тем, что им явно разрешила платформа. Главный вопрос не в том, чего мы хотим достичь, а в том, какую архитектуру должны иметь наши устройства, чтобы это стало возможным.
Ответ заключается не в обновлении программного обеспечения, а в пересмотре самого ядра цифрового взаимодействия. Мы должны превратить агента из просителя, стучащегося в закрытые двери приложений, в полноценного оркестратора, имеющего прямой доступ к открытому рынку машиночитаемых сервисов. Это требует новой операционной среды, где центральныйм процессом является не оконный менеджер, а планировщик задач, работающий с глобальным реестром навыков. Где безопасность обеспечивается не review-процессом в магазине приложений, а изоляцией исполнения и криптографическими протоколами доверия. Где устройство — это не хранилище программ, а интеллектуальный шлюз к миру услуг.
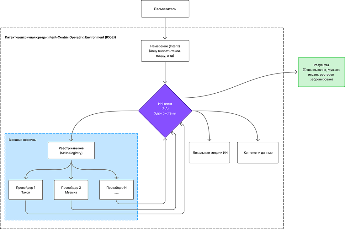
Это не улучшение голосового помощника. Это смена парадигмы управления. Я называю это интентоцентричной средой (Intent-Centric Operating Environment, ICOE). Ее ядро не операционная система, а ваш персональный проактивный агент (Proactive Intelligent Agent, PIA) — цифровое продолжение вашей воли. Это кажется очевидным, но как для этого изменить наши устройства, какова должна быть архитектура — вот главный вопрос.
Три принципа новой архитектуры
- Агент — это ваше цифровое «я», по сути, ваша когнитивная иммунная система. Он должен быть проактивным, работать локально и быть вашим единственным интерфейсом. Он работает исключительно на вашем устройстве. Его задача — понять суть вашего запроса, а не продать вам услугу партнера. Его лояльность — только вам. Интерфейс перестанет быть лесом иконок, вашим главным собеседником станет интеллектуальный агент.
- Мир как меню услуг. Открытый глобальный реестр навыков — децентрализованный каталог, где любая компания может опубликовать машиночитаемое описание своих услуг. Не нужно скачивать приложения — услуга становится виртуальной и доступной для вашего агента. При этом операторы смогут зарабатывать не на продаже приложений или рекламе в них, а на предоставлении конкретных функций и API-вызовов — по моделям микроплатежей, подписки или оплаты за результат. Так мы создаем конкуренцию на уровне качества API, а не на уровне приложений.
- Безопасность через прозрачность и изоляцию. Задачи выполняются в изолированных контейнерах. Агент оркестрирует микросервисы из реестра, чтобы достичь вашей цели, а не цели рекламного алгоритма.
Как это работает на практике
1. Не магазин приложений, а реестр операторов. Существует децентрализованный каталог, где компании регистрируют свои сервисы не как условные .apk-файлы, а как набор машиночитаемых «интентов» (намерений) и API-эндпоинтов.
2. ИИ-агент пользователя — единственный клиент. Когда вы говорите: «Вызови такси до работы», ваш ИИ-агент:
- осмысливает (определяет) запрос;
- ищет в реестре провайдеров, способных этот запрос выполнить;
- исходя из ваших предпочтений (цена, скорость, подписка) выбирает лучшего;
- напрямую обращается к API выбранного провайдера, используя стандартный протокол, чтобы выполнить действие.
3. Разработчик — это оператор сервиса, а не создатель интерфейса. Его задача — не рисовать кнопки для экрана, а выполнять следующие действия:
- обеспечить стабильное, безопасное и стандартизированное API;
- описать возможности своего сервиса в машиночитаемом формате для реестра;
- конкурировать качеством API, а не яркостью иконки в магазине;
- зарабатывать на предоставлении конкретных функций и API-вызовов.
Концепция интентоцентричной среды
Идея ICOE может показаться смелой, но на самом деле все технологии, необходимые для ее реализации, уже созрели. Современные системы искусственного интеллекта способны работать непосредственно на устройствах, понимая контекст и семантику запросов. Технологии децентрализованных реестров для создания доверенных систем и безопасного хранения данных успешно отработаны. Микросервисная архитектура стала стандартом для современных ИT-инфраструктур, обеспечивая гибкость и масштабируемость. Все эти компоненты существуют и готовы к интеграции в новую парадигму цифрового взаимодействия. Возможно, новая операционная система на основе парадигмы намерений появится не завтра, но в горизонте 10–15 лет такой переход неизбежен.
С моей точки зрения, ICOE глубже, чем просто архитектура или технология. Это вопрос цифрового суверенитета и когнитивной экологии. Мы тратим энергию на управление интерфейсами, вместо того чтобы тратить ее на творчество, общение и принятие решений. Мы перестанем думать о «приложениях». Мы просто будем жить в цифровом мире, который понимает наши намерения и отвечает на них эффективным действием.

Что дальше?
Концепция интентоцентричной операционной среды (ICOE) описывает парадигмальный переход от управления приложениями к декларации целевых состояний. Ключевые элементы системы — ИИ-агент (PIA) для семантического анализа и планирования, децентрализованный машиночитаемый реестр операторов и изолированная среда выполнения.
В контексте современных разработок следует отметить частичные аналоги. Например, проект Rabbit R1 использует Large Action Model для имитации человеческих действий в существующих интерфейсах, что представляет собой обходное решение, не требующее кооперации с сервисами. Humane AI Pin фокусируется на альтернативных интерфейсах ввода-вывода. Голосовые помощники (Siri, Alexa) и платформы автоматизации (IFTTT) работают как надстройки над традиционными ОС, сохраняя зависимость от GUI-приложений и ручной настройки. Все это надстройки над монолитной ОС, пытающиеся примирить старый мир приложений с миром автоматизации.
Принципиальное отличие ICOE заключается в предложении фундаментально новой архитектуры, основанной на машиночитаемом реестре навыков и децентрализованной оркестровке сервисов. Вместо имитации человеческих действий в устаревших интерфейсах или создания еще одного слоя абстракции, система предполагает переход провайдеров на новый стандарт взаимодействия. Это обеспечивает семантическую совместимость, безопасность и масштабируемость, отсутствующие в существующих решениях.
За горизонтом App Store и Google Play лежит мир без приложений. Будущее, где наш цифровой опыт определяется не скачанными программами, а нашими собственными намерениями.
Но для того чтобы этот мир стал реальностью, предстоит решить ключевые задачи: кому быть архитектором универсального языка цифровых намерений и кто создаст доверенную среду для их исполнения. Это не теоретический вопрос — это пространство для следующей революции.
Вопрос в том, совершит эту революцию один из нынешних корпоративных цифровых гигантов или же новый перспективный стартап, свободный от груза устаревших парадигм. Ответ определит, кто построит следующую большую ИИ платформу, — на смену устаревшим магазинам приложений.
Георгий Мегрелишвили, независимый эксперт
Заметили неточность или опечатку в тексте? Выделите её мышкой и нажмите: Ctrl + Enter. Спасибо!














